What Is The Function Of Window Comparator . a window comparator makes use of two comparators with different reference voltages and a common input. Normally how a voltage comparator works when by itself is that. a window detector circuit, also called window comparator circuit or dual edge limit detector circuits is used to determine whether an. this circuit utilizes two comparators in parallel to determine if a signal is between two reference voltages. a window comparator is a circuit that operates within a certain frame, or window, of voltage.
from www.zpag.net
a window detector circuit, also called window comparator circuit or dual edge limit detector circuits is used to determine whether an. Normally how a voltage comparator works when by itself is that. a window comparator is a circuit that operates within a certain frame, or window, of voltage. this circuit utilizes two comparators in parallel to determine if a signal is between two reference voltages. a window comparator makes use of two comparators with different reference voltages and a common input.
Window comparator LM324
What Is The Function Of Window Comparator a window detector circuit, also called window comparator circuit or dual edge limit detector circuits is used to determine whether an. a window comparator makes use of two comparators with different reference voltages and a common input. Normally how a voltage comparator works when by itself is that. this circuit utilizes two comparators in parallel to determine if a signal is between two reference voltages. a window comparator is a circuit that operates within a certain frame, or window, of voltage. a window detector circuit, also called window comparator circuit or dual edge limit detector circuits is used to determine whether an.
From www.vrogue.co
Optical Comparators Measurement System Types And Char vrogue.co What Is The Function Of Window Comparator a window detector circuit, also called window comparator circuit or dual edge limit detector circuits is used to determine whether an. a window comparator makes use of two comparators with different reference voltages and a common input. this circuit utilizes two comparators in parallel to determine if a signal is between two reference voltages. Normally how a. What Is The Function Of Window Comparator.
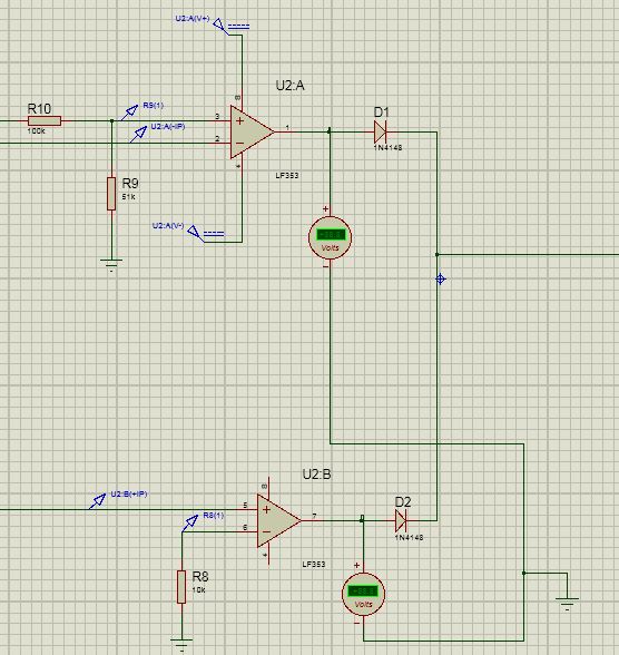
From wiki.analog.com
Activity Temperature Control using Window Comparator [Analog Devices Wiki] What Is The Function Of Window Comparator Normally how a voltage comparator works when by itself is that. a window comparator makes use of two comparators with different reference voltages and a common input. this circuit utilizes two comparators in parallel to determine if a signal is between two reference voltages. a window comparator is a circuit that operates within a certain frame, or. What Is The Function Of Window Comparator.
From studylib.net
Window Comparator What Is The Function Of Window Comparator this circuit utilizes two comparators in parallel to determine if a signal is between two reference voltages. Normally how a voltage comparator works when by itself is that. a window comparator makes use of two comparators with different reference voltages and a common input. a window comparator is a circuit that operates within a certain frame, or. What Is The Function Of Window Comparator.
From www.analog.com
Adding Test Capability to a Window Comparator Analog Devices What Is The Function Of Window Comparator Normally how a voltage comparator works when by itself is that. a window detector circuit, also called window comparator circuit or dual edge limit detector circuits is used to determine whether an. this circuit utilizes two comparators in parallel to determine if a signal is between two reference voltages. a window comparator is a circuit that operates. What Is The Function Of Window Comparator.
From electronicsirfan.blogspot.com
Windows Comparator Using OpAmp ELECTRONICS LAB What Is The Function Of Window Comparator a window comparator makes use of two comparators with different reference voltages and a common input. a window detector circuit, also called window comparator circuit or dual edge limit detector circuits is used to determine whether an. this circuit utilizes two comparators in parallel to determine if a signal is between two reference voltages. a window. What Is The Function Of Window Comparator.
From electronics.stackexchange.com
voltage Window comparator using LM339 invert output Electrical What Is The Function Of Window Comparator a window comparator is a circuit that operates within a certain frame, or window, of voltage. a window comparator makes use of two comparators with different reference voltages and a common input. Normally how a voltage comparator works when by itself is that. this circuit utilizes two comparators in parallel to determine if a signal is between. What Is The Function Of Window Comparator.
From mungfali.com
Window Comparator Circuit What Is The Function Of Window Comparator a window comparator is a circuit that operates within a certain frame, or window, of voltage. a window detector circuit, also called window comparator circuit or dual edge limit detector circuits is used to determine whether an. Normally how a voltage comparator works when by itself is that. a window comparator makes use of two comparators with. What Is The Function Of Window Comparator.
From www.researchgate.net
Window comparator transfer function. Download Scientific Diagram What Is The Function Of Window Comparator this circuit utilizes two comparators in parallel to determine if a signal is between two reference voltages. a window comparator is a circuit that operates within a certain frame, or window, of voltage. a window detector circuit, also called window comparator circuit or dual edge limit detector circuits is used to determine whether an. Normally how a. What Is The Function Of Window Comparator.
From www.digikey.gr
Analog Voltage Comparators Serve Various Functions DigiKey What Is The Function Of Window Comparator a window comparator is a circuit that operates within a certain frame, or window, of voltage. this circuit utilizes two comparators in parallel to determine if a signal is between two reference voltages. a window detector circuit, also called window comparator circuit or dual edge limit detector circuits is used to determine whether an. Normally how a. What Is The Function Of Window Comparator.
From www.youtube.com
Window Comparators YouTube What Is The Function Of Window Comparator a window comparator is a circuit that operates within a certain frame, or window, of voltage. Normally how a voltage comparator works when by itself is that. this circuit utilizes two comparators in parallel to determine if a signal is between two reference voltages. a window detector circuit, also called window comparator circuit or dual edge limit. What Is The Function Of Window Comparator.
From www.multisim.com
Window Comparator Multisim Live What Is The Function Of Window Comparator this circuit utilizes two comparators in parallel to determine if a signal is between two reference voltages. Normally how a voltage comparator works when by itself is that. a window comparator makes use of two comparators with different reference voltages and a common input. a window detector circuit, also called window comparator circuit or dual edge limit. What Is The Function Of Window Comparator.
From bestengineeringprojects.com
Voltage window comparator Circuit follows reference voltage What Is The Function Of Window Comparator a window detector circuit, also called window comparator circuit or dual edge limit detector circuits is used to determine whether an. a window comparator is a circuit that operates within a certain frame, or window, of voltage. Normally how a voltage comparator works when by itself is that. this circuit utilizes two comparators in parallel to determine. What Is The Function Of Window Comparator.
From youspice.com
YouSpice What Is The Function Of Window Comparator this circuit utilizes two comparators in parallel to determine if a signal is between two reference voltages. a window comparator makes use of two comparators with different reference voltages and a common input. Normally how a voltage comparator works when by itself is that. a window detector circuit, also called window comparator circuit or dual edge limit. What Is The Function Of Window Comparator.
From www.zpag.net
Window comparator LM324 What Is The Function Of Window Comparator a window comparator is a circuit that operates within a certain frame, or window, of voltage. this circuit utilizes two comparators in parallel to determine if a signal is between two reference voltages. a window comparator makes use of two comparators with different reference voltages and a common input. Normally how a voltage comparator works when by. What Is The Function Of Window Comparator.
From blog.naver.com
윈도우 비교기 (Window Comparator) 네이버 블로그 What Is The Function Of Window Comparator a window detector circuit, also called window comparator circuit or dual edge limit detector circuits is used to determine whether an. Normally how a voltage comparator works when by itself is that. this circuit utilizes two comparators in parallel to determine if a signal is between two reference voltages. a window comparator is a circuit that operates. What Is The Function Of Window Comparator.
From www.slideserve.com
PPT Comparators PowerPoint Presentation, free download ID816397 What Is The Function Of Window Comparator a window comparator is a circuit that operates within a certain frame, or window, of voltage. this circuit utilizes two comparators in parallel to determine if a signal is between two reference voltages. a window comparator makes use of two comparators with different reference voltages and a common input. Normally how a voltage comparator works when by. What Is The Function Of Window Comparator.
From www.electroniclinic.com
Basic comparator operations with circuit diagram examples What Is The Function Of Window Comparator a window comparator is a circuit that operates within a certain frame, or window, of voltage. Normally how a voltage comparator works when by itself is that. a window comparator makes use of two comparators with different reference voltages and a common input. a window detector circuit, also called window comparator circuit or dual edge limit detector. What Is The Function Of Window Comparator.
From www.pinterest.com
Pin on Electronics circuit What Is The Function Of Window Comparator Normally how a voltage comparator works when by itself is that. a window comparator is a circuit that operates within a certain frame, or window, of voltage. a window comparator makes use of two comparators with different reference voltages and a common input. this circuit utilizes two comparators in parallel to determine if a signal is between. What Is The Function Of Window Comparator.